Mô tả sản phẩm
RAA239101 là một IC Analog Front-End (AFE) công suất thấp; kết hợp với bộ vi điều khiển, (các) bộ phát / phát hiện quang điện, còi và các thành phần bên ngoài tối thiểu, nó tạo thành một đầu báo khói hoàn chỉnh.
IC hoạt động từ pin 3V đến 5V hoặc 9V và có LDO để cung cấp năng lượng cho vi điều khiển. Tính năng kiểm tra pin có thể được sử dụng để báo động khi pin yếu.
RAA239101 cung cấp trình điều khiển có thể chuyển đổi giữa hai đèn LED để tạo xung cho bộ phát đèn LED phát hiện khói với dòng điều chỉnh DAC. Hai kênh bộ thu photodiode với bộ khuếch đại khuếch đại có thể lập trình sử dụng bộ ADC cho phép phát hiện khói bằng cách cảm nhận ánh sáng LED phân tán khói trong buồng phát hiện.
Thông số kỹ thuật:
- Package: Tape & Reel (TR)
- Số Bit: số 8
- Số kênh: số 8
- Điện áp – Nguồn, Analog: 5V
- Điện áp – Nguồn, Digital: 5V
- Kiểu lắp: Gắn bề mặt

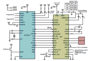
Sơ đồ khối IC
Datasheet : https://www.renesas.com/us/en/document/sds/raa239101-short-form-datasheet?language=en&r=1494026



Đánh giá
Chưa có đánh giá nào.